北京市围棋协会
欢迎光临北京市围棋协会官网!
首页
关于协会
协会领导简介
协会组织架构
协会章程
协会简介
协会新闻
协会新闻
围棋新闻
围棋文化
联系我们
当前位置:
首页
>>
协会新闻
>>
围棋新闻
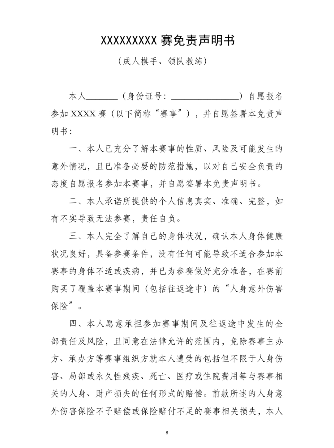
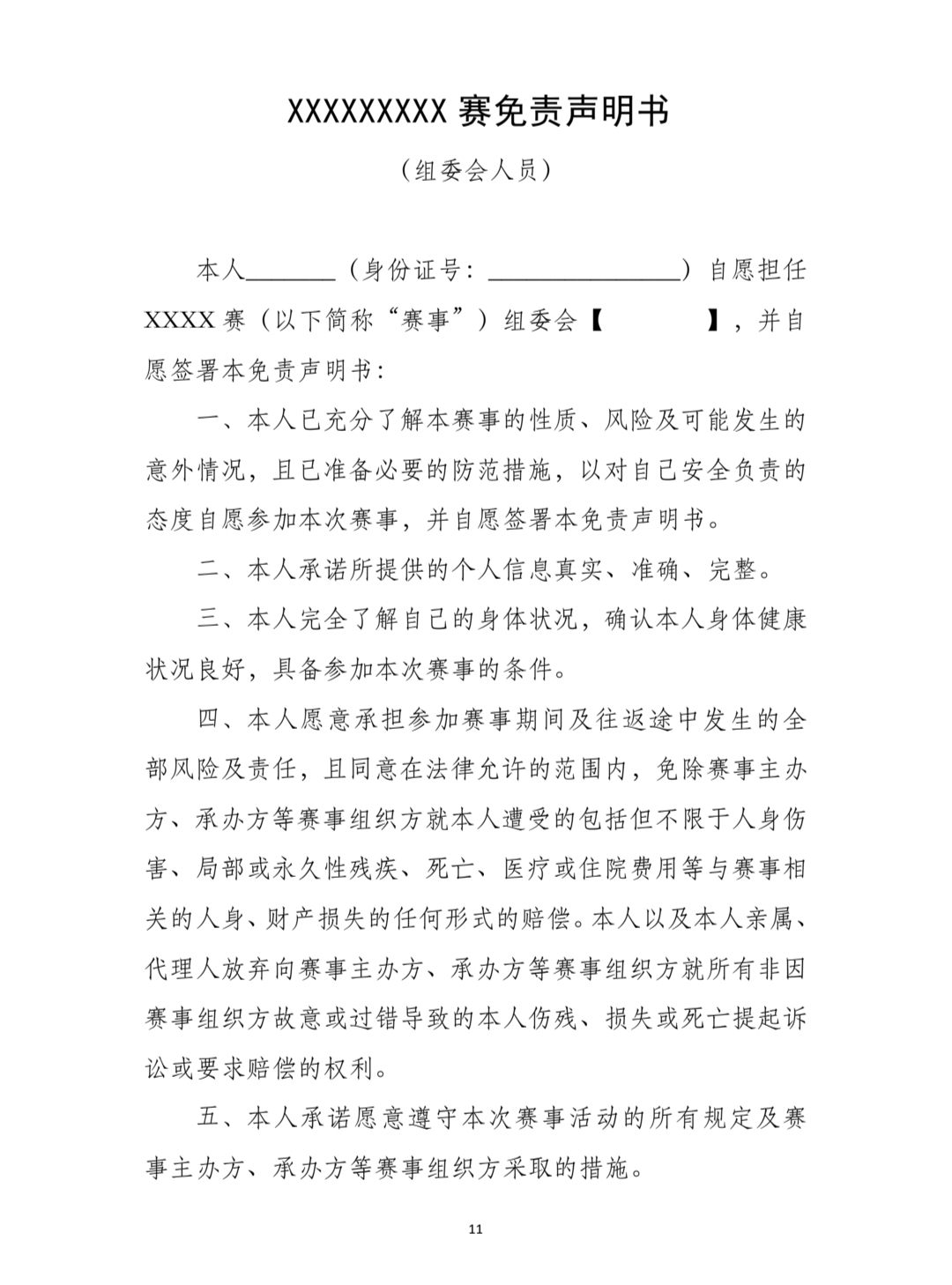
【转发】关于进一步加强围棋领域业余赛事活动安全监管服务的意见
发布时间:2025-07-23 16:54:24
人气:413